当前位置:

京东健康

找医生

卢占斌

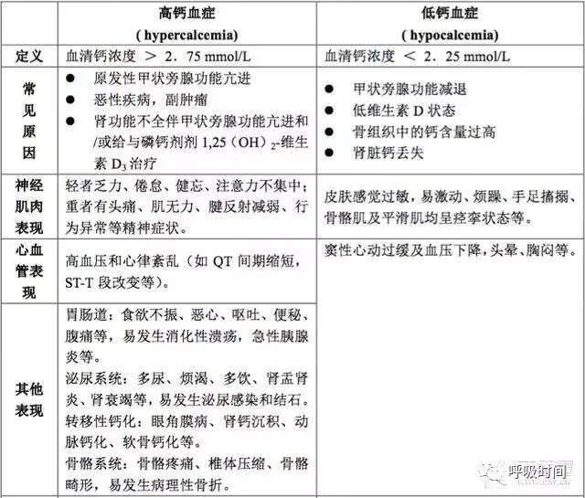
高钙、低钙血症处理流程图

高钙、低钙血症处理流程图

 

 

本文由作者上传,文章内容仅供参考。如有相关事宜请联系jdh-hezuo@jd.com
本站内容仅供医学知识科普使用,任何关于疾病、用药建议都不能替代执业医师当面诊断,请谨慎参阅。

有疑问?在线咨询专业医生

获得专业医疗建议,无需等待预约

1.5亿+
累计服务患者
99%
患者满意度
30秒
平均响应时间

文章 手机低头族的危害

因为电脑,手机等电子产品的普及,造成目前越来越多的低头族。长期的低头会产生颈部僵硬酸痛、活动受限,严重者还会出现视物不清的状态,以及睡眠不良,从而造成恶性循环。因为长期的低头会使颈椎韧带肌肉紧张,痉挛,引起疼痛,长时间会使其处于慢性充血状态,从而影响局部血液循环,造成颈部肌肉劳损。久而久之造成颈椎不稳,甚至颈部血管一过性压迫缺血引起头晕。建议我们低头族的患者。平时一定要注意调理,比如玩手机可以多换着姿势玩儿,一次也不要玩儿的太久(最多不超过一个小时,后伸活动至少五钟)。可以经常锻炼一下颈部肌群,活动一下颈椎,增强颈部后群肌肉的力量。同时可以对颈部关节的进行按摩,理疗等缓解低头的危害。

卢占斌

主任医师

唐山市第二医院

1747 人阅读
查看详情

文章 预防腰椎间盘突出或腰肌劳损

1.避免或者减少弯腰幅度过大或者过度负重的活动; 2.纠正不良姿势(主要是久坐的姿势); 正确的坐姿 3.避免久坐、久站,避免劳累过度(坐不超过一个小时,后伸活动至少5分钟); 4.加强腰背肌功能锻炼,增强脊柱稳定性(小燕飞/平板支撑/瑜伽); 5.合理膳食,控制体重,避免身体过重(过轻)给腰部带来额外负担; 6.选择合适的床垫,床垫的软硬度以躺在上面腰部没有明显下陷最为适宜(喜欢睡太硬的床的话腰部可以垫软垫); 7.如有腰腿痛等不适,及时医院就诊。早期诊断,早期治疗,减缓疾病的进展,避免因小失大。

卢占斌

主任医师

唐山市第二医院

1748 人阅读
查看详情

文章 正确的坐姿

正确坐姿:椅子要尽量坐满,使腰部有足够的支撑,脚部必须可平放在地上和椅子部分呈现垂直弯曲(如果踩不到地面可以加上脚踏垫),手部要可平放于桌面,眼睛与显示器距离大约在 50-76 cm,视线会落在屏幕上边。

卢占斌

主任医师

唐山市第二医院

1746 人阅读
查看详情

文章 拐杖的选择及使用

(1)拐杖是骨折患者离床活动的支撑工具,最好选择质量好、扶手牢固、高度可调试、拐头有防滑装置的轻便拐杖,通常铝合金制品最佳。 (2)扶拐行走的原则与时机:下地过早过晚都会对骨折的愈合及康复造成不良影响。下地时机最好掌握在骨痂形成期,此期局部疼痛消失,肿胀消退,软组织已修复,骨折断端已初步稳定,内外骨痂已开始形成,特别是患者经过几周的床上锻炼,肌肉收缩有力,当踝关节背伸时,患肢抬高足不发颤,即可以让患者开始离床扶拐练习步行。 (3)扶拐的方法:拐杖的高度应根据患者的身高调试,一般高度是患者双手扶拐,拐顶距离腋窝5~10厘米,与肩同宽。因为扶拐的力在双手而不是靠腋窝支撑身体,否则容易造成臂丛神经麻痹,一旦发生虽经休息可以恢复,但会影响患者的情绪及功能锻炼的进程。 (4)扶拐的步法:扶拐行走时首先嘱患者站好姿势,使双足与双拐头呈等腰三重形,先迈患肢,足尖不可超越双拐头连线,站平稳后,双手撑拐同时健肢向前迈移30厘米,站稳后抬患肢,同时提拐向前移动同等距离,足与拐头同时落地,但足尖仍然落于双拐头连线内,如此逐步前移。患者初次下床扶拐走路时应有人保护,有的患者步幅过大,重心后移,易摔倒,及时调整,使患者在锻炼的过程中充满信心。 (5)拐杖的使用原则:所有下肢骨折患者在骨痂形成期后开始离床下地锻炼均应扶双拐,不负重或轻负重行走。如果骨折部在股骨中上段,扶拐行走时患肢应保持外展30度、股骨下段及小腿骨折扶拐行走时,患肢应保持中立位。步幅不宜过大,速度不宜过快,每分钟不超过25步,双下肢骨折离床活动应在骨折达到临床愈合期后,在下肢骨折临床愈合期后,可由双拐改用单拐行走锻炼。其原则是:股骨干中上段,股骨下段或小腿骨折有轻度向外成角者,应先去患侧拐,以保持在行走时患肢外展,纠正和防止成角加大,这是因为股骨中上段骨折有一向外成角倾向,其他情况应先去健侧拐杖。骨折愈合后应该及时弃拐。弃拐过早会导致骨折畸形甚至钢板弯曲或折断,影响患者的康复,可以造成双下肢力不平衡而不利于患肢的康复。弃拐的原则是骨折部达到骨性愈合。

卢占斌

主任医师

唐山市第二医院

1757 人阅读
查看详情

文章 软组织损伤后的早期及后期处理

软组织损伤的处理包括从即时处理到后续的管理原则的康复连续体。 即时处理 局部保护 根据软组织损伤程度,禁止或限制活动1-3天(严重损伤需要外固定保护),以最大限度地减少局部出血,防止损伤纤维扩张,降低加重损伤的风险,利于组织修复。通过疼痛来引导保护的停止时间,如疼痛减轻时,就应该进行适量的活动。即使外固定保护损伤组织局部,全身活动应该尽早进行。 抬高肢体 抬高肢体高于心脏,以促进间质液体流出组织,减少局部肿胀。同时损伤远端正常肢体活动促进血液循环。 慎用消炎药物 炎症有助于修复受损的软组织,因此,使用药物抑制炎症可能会对组织的长期愈合产生负面影响,软组织损伤的处理常规标准建议不包括抗炎药物(疼痛的管理中可以使用单纯镇痛药)。正确的冰敷可以减轻炎症(每天3次,每次不能超过20分 压迫 外部机械压力(弹力绷带包扎等)有助于限制关节内水肿和组织出血,踝关节扭伤后的压迫似乎可以减少肿胀,提高生活质量。 教育指导 我们应该教育患者积极主动康复的好处。在早期,被动的方式(如电疗、手法治疗或针灸等)与主动方式相比对疼痛和功能的改善微乎其微,从长远效果来看,甚至可能适得其反。对于损伤和负荷管理的教育将有助于避免过度治疗,这反过来减少了不必要的注射或手术的可能性。 后期治疗的原则 负荷管理 积极的运动和锻炼方法使大多数肌肉骨骼疾病患者受益。应及早增加机械应激,一旦机体情况允许,应尽快恢复正常活动。在不加重疼痛的情况下,最佳负荷可促进修复、重塑,并通过机械转导建立组织耐受性和增强肌腱、肌肉和韧带的能力。 乐观 乐观的患者期望与更好的结果和预后相关。心理因素,如抑郁和恐惧可能代表着康复过程障碍,信任和情绪变化被认为比病理生理改变更能解释踝关节扭伤后症状的变化。 血管化 心血管活动是肌肉骨骼损伤治疗的基石。无痛有氧运动应该在受伤后几天开始,以增强动力,增加流向受伤结构的血液。早期活动和有氧运动可改善身体机能,并减少肌肉骨骼疾病患者对止痛药的需求。 康复运动 强有力的证据支持使用运动疗法治疗扭伤能够降低复发性损伤的发生率。运动有助于在受伤后早期恢复活动能力、力量和本体感觉。但是,运动应避免疼痛,以确保亚急性恢复阶段的最佳修复,并应作为运动进展的指导信号。与管理其他损伤相似,管理软组织损伤不仅仅是控制短期的损害,临床医生应该着眼于良好的长期结果。

卢占斌

主任医师

唐山市第二医院

1751 人阅读
查看详情

文章 腰椎间盘突出

腰椎间盘突出,很常见么? 腰椎间盘突出,就算没得过,也总会听说过。实际上这是非常常见的疾病,甚至是大部分人都可能碰到的一个情况。为什么这么说?统计研究表明,高达80%的人一生中曾患过下腰痛,发病率仅次于感冒,排名第二。 而腰椎间盘突出,是引发腰腿痛的一个重要原因,也并不少见。有国际权威期刊《新英格兰医学杂志》的研究表明,在大街上找100个没有腰腿痛的正常人做腰椎核磁检查,结果令人震惊:腰椎间盘膨出概率高达50%,突出的概率达到30%【1】。 因此,这可能是很多人都需要关注到的一个问题!!当您看到这篇文章的时候,可能您的身体中已经存在了这样的问题。 图片 腰椎间盘突出, 每个人都会有症状么? 也许您会心存疑问:“这么多人有腰椎间盘突出,为什么没这么多人有腰腿痛的症状呢?”。 腰椎间盘突出并不意味着一定会引发症状,只有当突出间盘压迫到脊神经时,才会引发腰部和下肢的放射性疼痛(图1) 此时才可以诊断为腰椎间盘突出症,如果只是拍核磁发现间盘突出,而没有腰腿痛的症状的话,不能诊断为“症”。 图片 图1. 腰椎间盘突出压迫神经 这实际上是与腰椎间盘突出的严重程度是有关系的! 根据突出的程度,可以分为以下几个类型(图2)。 图片 图2 腰椎间盘突出分型 实际上大多数没有症状的都是轻微的膨出和突出,由于腰椎椎管内的空间比较宽裕,腰椎间盘轻度的膨出和突出不一定会压迫到神经,或者仅是轻微的压迫。这样的突出,大多数情况下不会引发严重的症状。 腰椎间盘突出症, 可以保守治疗么? 首先,是可以保守治疗! 教科书上原文如下:腰椎间盘突出症,80-90%的病人可以非手术治疗而愈【2】。 保守治疗的方法包括:短期的卧床休息,药物(消炎镇痛,营养神经),牵引,理疗,针灸,纠正生活方式,康复锻炼等等。 保守治疗可以减轻突出间盘对神经根造成的刺激,减轻神经根的水肿和炎症,从而缓解腰腿痛的症状。 图片 保守治疗能达到什么样的效果? 然而对于大多数患者来说,保守治疗并不一定能恢复到完全没有症状的状态!只能减轻症状,减轻到可以忍受,可以接受,甚至是可以忽略的程度。 对于大多数轻度的膨出和突出,由于神经受压程度轻,神经根炎症和受损程度不严重,保守治疗往往能获得较好的效果。 然而对于中重度的突出,由于存在持续性的神经压迫,保守治疗往往不能获得理想的效果。 需要注意的是,腰椎间盘突出症和感冒不一样,感冒一旦好了就能完全恢复正常。然而对于腰椎间盘突出症,即使经过保守治疗后,症状消失了,但间盘突出仍然是存在的。 因此保守治疗好了并不是一劳永逸的,自此以后仍然要注意保护腰部,否则一旦不注意,腰腿痛的症状会反复出现。 图片 正是因为这一特点,腰椎间盘突出症实际上是一个十分令人困扰的疾病!有些患者甚至称之为“不死的癌症”! 对于没有手术指征的患者,门诊的大夫经常简单地说一句:“回去保守治疗吧!”。但是实际上患者生活受到很大影响。 虽然腰突不要命,但是坐着也疼,走路也疼,是极其痛苦的,对人的精神打击极大!很多患者因此不能上学、不能上班,不能重返正常的社会生活。 图片 根据2013年发表在国际权威医学杂志——《柳叶刀》中的一项中国疾病负担的研究数据显显示【3】,下腰痛、颈肩痛及骨关节炎已成为中国人群十大致残性疾病的主要病因,其中下腰痛更是名列中国致残性疾病榜首!(图3) 图片 图3.下腰痛位列中国十大致残性疾病之首 保守治疗能让突出的 间盘自然吸收么? 这是很多大家非常关心的问题!也是大家的心愿! 国际权威组织——北美脊柱外科协会的《腰椎间盘突出症诊治指南》曾提到:目前并没有专门对腰椎间盘突出症相关自然病程的相关研究,但专家组一致认为,大部分腰椎间盘突出症患者无论治疗与否,均能得到改善。突出的椎间盘组织随着时间推移通常会出现萎缩/退变。大多数研究(但并非所有)显示随着突出椎间盘的减小,临床症状逐渐恢复。 新英格兰医学杂志也刊登过腰椎间盘突出症非手术治疗后自然吸收的案例【4】。 图片 临床工作中我们也碰到过这样的案例,一个月前因为腰椎间盘突出、疼痛剧烈而决定手术,入院后复查核磁一看,突出间盘没了,不用手术了,立即出院!患者开心到自己鼓起掌来!这是十分幸运的!但是实际上只有极少数的间盘会自己吸收! 医院里有很多腰突患者,每年遇到能自己吸收的也就2-3例。根据临床经验,突出间盘完全自然吸收的比例大约在1%的水平,甚至更低。能自己吸收的,基本上都是腰椎间盘中的髓核完全脱出。自然吸收的过程也很快,大概在一个月内就能完成。 因此,以下这些情况,基本上可以判断自然吸收的可能性很小了: 包容性的腰椎间盘突出(外层纤维环没有完全破裂)以及腰椎间盘膨出。 .时间超过三个月的脱出。 脱出物不是软的髓核,而是纤维环、终板软骨等硬性组织(核磁上的信号较低)。 突出间盘由于慢性炎症刺激发生了钙化反应,摇身一变成为了硬骨头。 保守治疗后间盘还是突出怎么办? 实际上这是更为常见的情况,也可能是伴随大多数人一生的情况。 1.对于较轻微的腰椎间盘膨出和突出,保守治疗通常能获得较好的效果。只要能纠正既往不良的生活姿势,加强腰背部肌肉锻炼,疾病的发展将可到控制。 2.对于中等程度的突出,可以根据保守治疗的效果判断。如果症状轻,保守治疗有效,可以继续进行保守。如果症状较重,持续影响生活,可以考虑手术治疗。 3.对于突出严重的,建议直接考虑手术治疗。当然有部分患者即使突出很严重,也由于各种原因(如症状可以忍受,惧怕手术等),仍然坚持保守治疗。建议这部分患者把握好手术指征,以免耽误了病情。 图片 腰椎间盘突出症, 什么时候考虑不能再保守治疗了? 教科书上的手术适应症如下: 得病半年以上,正规保守治疗无效,严重影响工作和生活。 保守治疗有效,但症状反复发作且疼痛较重者。 出现了肌肉力量下降、肌肉萎缩,甚至是足下垂、大小便不能控制的情况。 腰椎间盘突出症,虽然病因是腰椎间盘退变和突出,但其受害者主要是受压迫的腰椎神经根!能不能保守治疗,需不需要手术,得问问受害者的感受!神经根受到压迫了,会感到疼痛,会发炎,会水肿,甚至会丧失功能!如果出现肌肉力量下降、肌肉萎缩,说明神经已经在开始慢慢变坏了。 这时再保守治疗,是否能让神经损害停止?是否能恢复神经的功能?很难!! 此时就是在和神经损伤争分夺秒地赛跑!如果尽早手术解除神经根的压迫,还有恢复的可能性。如果压得久了,神经就会产生不可逆损伤,到时候做完手术,下肢的力量也恢复不了了。 图片 对于足下垂和大小便异常的情况,临床上称为“马尾综合征”,如果不尽快手术,很可能导致严重的、不可恢复的神经损伤!大小便都不行了,这可比走不了路后果更为严重! 古时候,没有手术可供选择,出现这样的情况可能就造成终身残疾了。可幸的是,现代医学技术发展日新月异,目前已经有了十分成熟的微创治疗方案。 在这里阐述一个个人观点:教科书上的手术适应症制定的时候,腰椎微创手术不是很成熟。当时的腰椎手术创伤大,费用高,因此选择手术治疗需要慎重选择。 目前以椎间孔镜为代表的脊柱微创手术已十分成熟,该手术切口小,创伤小,恢复快,局麻下即可完成,因此手术适应症可以谨慎扩宽。 与其等待间盘几乎不可能的自然吸收,不如通过十分微创的手段将其去除。这样更有利于神经功能的恢复以及腰部的康复锻炼(重度的突出,由于疼痛剧烈是无法进行腰背部肌肉锻炼的,而长期的卧床保守治疗将使得腰背部肌肉进一步废用性萎缩)。 图片 手术后,还需要保守治疗吗? 这是每一个术后患者都需要注意的一个问题!患者术后往往都只关心:“手术后腰椎间盘突出会不会复发?”,却忽略了术后继续保守治疗的重要性! 腰椎间盘突出症手术,尤其是微创手术,只是将压迫神经的那部分突出间盘取出,并不能将腰椎间盘变回完全正常的模样。即使手术减压充分了,但是间盘已经是不正常的间盘了。 图片 您可以这样想想,每一个间盘突出之前,都曾经是正常的。正常的腰椎间盘都会突出,更何况一个不正常的间盘呢?这样的情况,间盘不仅存在复发的可能性(全球大数据研究证明微创复发概率约为3.6%),间盘退变加速、间盘塌陷、骨赘增生、椎管狭窄等情况也更容易发生。 因此,手术只是治疗的一个环节,甚至可以说是治疗的第一步!术后也是需要长期的保守治疗的! 这里再次强调,腰椎间盘突出症是一种慢性病,不是一天两天内获得的,也不是一天两天内就能好的!是否能够恢复,全看体内正气和邪气的对抗! 图片 所谓正气,就是指对腰部健康的生活方式及康复锻炼,包括合理用腰,腰背部肌肉锻炼(小燕飞,游泳),减重(减轻身体对间盘的压力)等等。 所谓邪气:就是指对腰椎有害的错误生活方式,包括久坐,弯腰。别看就这两点,实际上影响到生活中的方方面面! 平时开个车、看个电视剧、玩玩游戏、和老朋友打个麻将,一不留神就坐了好几个小时!平时端盆水,洗个碗,拖个地,一不小心就得弯腰好一会。 图片 当正气大于邪气的时候,疾病在不断恢复,若能坚持,今后可能再也不会出问题。 当邪气大于正气的时候,不仅不能恢复,疾病的进展也在不断加速! 图片 腰椎间盘突出,是关系到一个人一生的疾病!或好,或坏,结局如何,不仅在于治疗的手段,更多的在于患者个人的认知和保持。 在这里,我想引用韦峰主任在《我的疾病观》中的几段话【6】: “这些年在和患者特别是年轻患者朋友们的交道中,我发现,疾病本身的痛苦仅仅是一部分,更多的问题是疾病给他们内心带来的恐惧,或者对未来生活的忧虑。” “疾病就像是自己身上的伤疤,性格中的弱点一样,无论我是爱它还是恨它,它就是我身体的一部分,是我生命中的一部分”“真的用不着害怕疾病,它来了,就接受它,适应它,然后再一点点的改变自己,改变它。我们的目的是什么?是健康、快乐的生活。什么是健康?不仅仅是身体上的,更是心灵上的!”。 既来之,则安之。 学会与疾病和平共处, 坚持修身养性, 我们仍能健康快乐的生活! 参考文献: 1.Jensen M C,Brantzawadzki M N,Obuchowski N,et al.Magnetic Resonance Imaging of the Lumbar Spine in People without Back Pain[J].N Engl J Med,1994,331(2):69-73. 2.《8年制外科学(第二版)》 3.Yang G,Wang Y,Zeng Y,et al.Rapid health transition in China,1990-2010:findings from the Global Burden of Disease Study 2010.[J].Lancet,2013,381(9882):1987-2015. 4.Hong J,Ball P A.IMAGES IN CLINICAL MEDICINE.Resolution of Lumbar Disk Herniation without Surgery[J].New England Journal of Medicine,2016,374(16):1564. 5.Yin S,Du H,Yang W,Duan C,Feng C,Tao H.Prevalence of Recurrent Herniation Following Percutaneous Endoscopic Lumbar Discectomy:A Meta-Analysis.Pain Physician.2018.21(4):337-350. 6.韦峰《我的疾病观》https://www.haodf.com/zhuanjiaguandian/mountweifeng_615134953.htm

卢占斌

主任医师

唐山市第二医院

1757 人阅读
查看详情

文章 腰椎间盘突出治疗方案

文章来源: 中华骨科杂志,2020,40 (08): 477-487 作者:中华医学会骨科学分会脊柱外科学组 中华医学会骨科学分会骨科康复学组 摘要 腰椎间盘突出症是骨科常见疾病,人群发病率高。随着社会发展和生活方式的改变,腰椎间盘突出症的发病率呈现逐渐增高的趋势。鉴于腰椎间盘突出症诊疗理念和技术手段的不断进步,有必要对腰椎间盘突出症的诊断和治疗方法进行总结和规范其诊疗流程。本指南遵循循证医学的原则,参照2013年我国卫生行业科研专项项目制订的《腰椎间盘突出症诊疗指南专家共识及临床路径》和2013年北美脊柱外科学会制订的《腰椎间盘突出症伴神经根病诊疗指南》,经过指南注册及指南计划书撰写、组建指南制订专家工作组及确定临床问题;参照证据推荐分级的评估、制订与评价工作组相关方法进行检索文献的证据等级和推荐等级评定,形成推荐意见;经专家工作组三轮讨论,最终确定终稿。指南从腰椎间盘突出症的定义、自然病程、症状和体征、辅助检查、诊断标准、保守治疗、手术治疗、手术疗效评估、手术效果的影响因素等方面阐述了腰椎间盘突出症的诊疗措施,以期为腰椎间盘突出症的诊断和治疗提供可靠的临床理论依据。 2013年,北美脊柱外科学会(North American Spine Society,NASS)制订了《腰椎间盘突出症伴神经根病诊疗指南》,提出了腰椎间盘突出症神经根压迫的诊疗流程和方法。同年,我国卫生行业科研专项项目制订的《腰椎间盘突出症诊疗指南专家共识及临床路径》又对我国腰椎间盘突出症的诊治进行了一系列总结和概括。为了进一步规范腰椎间盘突出症的诊断及治疗技术,改善腰椎间盘突出症的治疗效果及预后,本课题组在借鉴已有指南和共识的基础上,对腰椎间盘突出症诊治相关的中英文文献进行系统回顾,提出问题并展开讨论,从而制订《腰椎间盘突出症诊疗指南》,供临床医生参考。 参照2013年NASS指南的文献检索原则,于中国知网(China National Knowledge Infrastructure,CNKI )、万方数据知识服务平台数据库、中国生物医学文献数据库(China Biology Medicine,CBM)、PubMed数据库中对中英文文献进行检索。以"腰椎间盘突出症(lumbar disc herniation,LDH)"and"定义(definition)","腰椎间盘突出症(LDH)"and"自然病程(natural history)[重吸收(resorption)or预后(prognosis)]","腰椎间盘突出症(LDH)"and"诊断(diagnosis)[症状(symptom)or体征(sign)or影像学(imaging)or X线(X ray)or CT (Computer Tomography)or MRI (Magnetic Resonance Imaging)or脊髓造影(myelography)or椎间盘造影(discography)or神经根造影(radiculography)or神经电生理检查(electrodiagnostic testing)]","腰椎间盘突出症(LDH)"and"保守治疗(conservative therapy)[卧床(bed rest)or药物治疗(drug/medical therapy)or运动疗法(exercise therapy)or硬膜外注射(epidural steroid injection)or牵引(traction)or手法治疗(manipulation)]","腰椎间盘突出症(LDH)"and"手术治疗(surgical treatment)[开放手术(open surgery)or微创手术(minimally invasive surgery)or融合手术(fusion)or人工椎间盘置换(total disc replacement)]"为检索式,检索2019年9月以前的文献。 共检索到英文文献13 339篇、中文文献17 592篇。文献排除标准为动物研究、会议摘要、社评、信件、会议论文及学位论文。文献纳入顺序优先选择系统性综述、荟萃分析、高质量随机对照研究,其次为前瞻性非随机对照研究、回顾性队列研究和病例对照研究,最后为系列病例报告、临床经验、专家委员会意见等。专家组通过阅读文献标题、摘要和原文的方式进行筛选,最终纳入文献119篇,其中中文文献10篇、英文文献109篇。 文献的等级评定采用改良北美脊柱外科学会2013年指南的标准,参照证据推荐分级的评估、制订与评价(Grading of Recommendations Assessment Development and Evaluation,GRADE)工作组相关方法,评估研究证据的质量,结合研究设计和其他证据特征综合判定研究的证据级别。采用3级分类标准,推荐等级与文献等级评定标准对应,推荐强度自1级向3级递减。 1级:①差异有统计学意义的高质量随机对照研究,或虽然差异无统计学意义但可信区间很窄的高质量随机对照研究;②高质量随机对照研究的系统综述(前提是纳入的研2级:①质量稍差的随机对照研究(如随访率10年)的优良率为60%~80%[83,84,85](1级推荐) 3级:①系列病例报告;②临床经验、描述性研究或专家委员会报告的权威意见。 一、腰椎间盘突出症的定义 腰椎间盘突出症是在腰椎间盘突出的病理基础上,由突出的椎间盘组织刺激和(或)压迫神经根、马尾神经所导致的临床综合征,表现为腰痛、下肢放射痛、下肢麻木、下肢无力、大小便功能障碍等[1,2,3,4]。 二、腰椎间盘突出症的自然病程 关于腰椎间盘突出症自然病程的研究目前多限于影像学及临床随访。大部分证据表明突出的椎间盘随时间推移通常会出现不同程度的萎缩,患者临床功能得到改善,但多见于非包容性椎间盘突出[5,6];也有相关证据表明腰椎间盘突出症状的改善与突出椎间盘的体积、椎间盘退变的变化无关[7,8],其具体机制尚不明确(2级推荐)。 三、腰椎间盘突出症的诊断 (一)症状 基于患者年龄和病程、突出椎间盘的位置和大小、对神经的压迫及神经的炎症反应程度不同,腰椎间盘突出症常见的症状有: 1.放射性神经根性痛[9,10,11](1级推荐); 2.受累神经根支配的肌肉无力和(或)神经支配区感觉异常[9,10,11,12,13,14,15,16](1级推荐); 3.可伴有急性或慢性腰背部疼痛,腰部活动受限或代偿性侧凸[10,16,17,18](1级推荐); 4.儿童及青少年腰椎间盘突出症患者常表现为腘绳肌紧张[19,20](3级推荐); 5.马尾综合征[21,22](1级推荐)。 (二)体征 1.受累神经根支配的运动和(或)感觉障碍,腱反射减弱[9,10,11,12,13,14,15,16] (1级推荐); 2.神经牵拉试验阳性[9,10,12,13,14,16,23,24],主要包括股神经牵拉试验、直腿抬高试验、对侧直腿抬高试验、Lasègue征和对侧Lasègue征(1级推荐); 3.腰椎局部压痛,腰部活动受限,椎旁肌紧张或痉挛[16,17,24,25,26](1级推荐); 4.马尾综合征可出现会阴部感觉障碍,肛门括约肌无力及松弛[21,22,27](1级推荐)。会阴部感觉障碍,肛门括约肌无力及松弛[21,22,27](1级推荐) 四、辅助检查 (一)X线 X线片在判断脊柱骨结构及序列变化上较其他影像学方法有诸多优势,提示椎间盘突出方面的间接征象有局部不稳、椎间隙变窄、代偿性侧凸、牵张性骨赘等[28],但不能直接显示腰椎间盘突出,因此无直接诊断意义,不能作为诊断腰椎间盘突出症的方法[29](3级推荐)。 (二)CT CT及三维重建方法可提高腰椎间盘突出症的检出率[30,31,32]。CT较X线片可以更好地观察骨性结构,但对神经、椎间盘等软组织的分辨率较差,较难分辨椎间盘与神经根的关系[33](1级推荐)。 (三)MRI MRI为腰椎间盘突出症首选的影像学检查手段。与CT相比具有以下优势:无放射性损害、可评估椎间盘退变情况、更好地观察突出椎间盘与神经根的关系[34,35,36],但对骨性结构压迫的分辨能力较低[37,38](1级推荐)。 (四)腰椎间盘突出症的区域定位 根据椎间盘突出的病理和程度(CT或MRI),突出椎间盘组织在矢状面、水平面和冠状面均有相应的位置[1,39]。 1.矢状面: Ⅰ层面,椎间盘层面;Ⅱ层面,椎间盘上层面即上一椎体椎弓根下切迹椎体平面至椎间盘上界;Ⅲ层面,椎间盘下层面即椎间盘下界至下一椎体的椎弓根下切迹椎体平面(图1) 图1 矢状面分层。Ⅰ层面,椎间盘层面;Ⅱ层面,椎间盘上层面即上一椎体椎弓根下切迹椎体平面至椎间盘上界;Ⅲ层面,椎间盘下层面即椎间盘下界至下一椎体的椎弓根下切迹椎体平面 2.水平面: 以椎体后缘为界分1~4区,两侧椎弓根内界为1、2区,中1/3为1区(中央区),左右1/3为左右侧2区(旁中央区),椎弓根内外侧之间为3区(外侧区),椎弓根外侧以外为4区(极外侧区,图2)。 图2 水平面分区。以椎体后缘为界分区,两侧椎弓根内界为1、2区,中1/3为1区,左右1/3为左右侧2区,椎弓根内外侧之间为3区,椎弓根外侧以外为4区 3.冠状面: 将骨性椎管矢状径分为四等份,从前至后一至四份分别命名为a域、b域、c域、d域(图3)。 图3 冠状位分域。将骨性椎管矢状径分为四等分,分别命名为a域、b域、c域、d域 其中Ⅲ层面3区被椎弓根所占,为无实际区域的空间区。 对腰椎矢状面结构,MRI区域定位较CT区域定位更具优势。普通CT扫描多局限于椎间盘层面,可遗漏在椎间盘层面以外椎管内椎间盘组织的图像(如Ⅱ层面或Ⅲ层面),此时应行腰椎MR或CT三维重建检查。区域定位可反映不同病理类型、不同严重程度的椎间盘突出的精确定位诊断[39,40,41],为治疗方法的选择和手术的实施提供参考(2级推荐)。 (五)脊髓造影、椎间盘造影 对体内有特殊金属内植物(如心脏起搏器)无法行MR检查的患者,可行脊髓造影、CT脊髓造影(computer tomography myelography,CTM)间接观察神经受压。脊髓造影、CTM对有腰椎手术史的患者更有优势[37,42,43]。在诊断腰椎椎间盘源性腰痛、症状体征与影像学不符合的病例以及腰椎间盘突出症再手术的术前计划制定时,可行椎间盘造影、CT椎间盘造影(computer tomography discography,CTD)辅助诊断和手术策略制订[44,45,46,47] (2级推荐)。 (六)选择性神经根造影、神经根阻滞 选择性神经根造影、神经根阻滞可用于诊断及治疗的目的。在诊断方面常用于以下情况:不典型的坐骨神经痛、影像学与症状体征不相符、多节段椎间盘突出明确责任间隙、腰椎手术失败后治疗计划的制定等[48,49](2级推荐)。 (七)神经电生理检查 神经电生理检查时腰椎间盘突出症的诊断具有实用价值,可以在影像学证据的基础上进一步证实神经根损害的存在[50]。H反射可以辅助诊断S1神经根受压的腰椎间盘突出症;肌电图的神经传导和F波检查在腰椎间盘突出症的诊断中价值有限[51,52,53,54]。体感诱发电位可作为辅助手段诊断神经根受压,但是不能独立诊断腰椎间盘突出症及神经根受压的节段[54,55]。目前运动诱发电位在腰椎间盘突出症诊断中的价值尚不明确[56](2级推荐)。 五、腰椎间盘突出症的诊断标准 在诊断中必须明确腰椎间盘突出与腰椎间盘突出症的区别。腰椎间盘突出为形态学或影像学定义,指髓核、纤维环或终板组织超越了相邻椎体边缘造成的椎间盘局部外形异常[1,41]。仅凭MRI或CT即可诊断,不作为临床疾病诊断。而腰椎间盘突出症为临床诊断名词,是在腰椎间盘退变、损伤的病理基础上发生椎间盘局限性突出,刺激和(或)压迫神经根、马尾而表现出腰痛、神经根性疼痛、下肢麻木无力、大小便功能障碍等;患者具有腰椎间盘突出症相应的病史、症状、体征及影像学表现,且影像学与神经定位相符,可诊断为腰椎间盘突出症[2,57](1级推荐)。 六、腰椎间盘突出症的保守治疗 腰椎间盘突出症有良性的自然病程,大部分腰椎间盘突出症的患者经保守治疗症状均能得到改善[57,58,59]。因此,非手术治疗应作为不伴有显著神经损害的腰椎间盘突出症患者的首选治疗方法。突出的椎间盘随时间推移通常会出现不同程度的萎缩,临床功能得到改善。非手术治疗的成功率约为80~90%[60,61],但临床症状复发率达25%[57](1级推荐)。 (一)保守治疗的时间 文献报道多数腰椎间盘突出症患者的症状经保守治疗6~12周得到改善。因此,对无显著神经损害的病例,一般推荐保守治疗的时间为6~12周[57,62](1级推荐)。 (二)保守治疗方法 1.卧床休息 卧床休息一直被认为是腰椎间盘突出症保守治疗最重要的方式之一。但越来越多的循证医学证据表明,与正常的日常活动相比卧床休息并不能降低患者的疼痛程度及促进患者功能恢复[63]。对疼痛严重需卧床休息的患者,应尽量缩短卧床时间,且在症状缓解后鼓励其尽早恢复适度的正常活动,同时需注意日常活动姿势,避免扭转、屈曲及过量负重[64](1级推荐)。 2.药物治疗 非甾体类抗炎药(nonsteroidal anti-inflammatory drugs,NSAIDs):是治疗腰背痛的一线药物。NSAIDs可缓解慢性腰痛并改善功能状态,但对坐骨神经痛的改善效果并不明确,不同种类NSAIDs之间效果也未发现明显差异[65](2级推荐)。 阿片类止痛药:在减轻腰痛方面短期有益[66]。在坐骨神经痛患者的症状改善和功能恢复方面,阿片类药物的效果仍不明确[67],同时应关注药物长期使用的副反应及药物依赖(2级推荐)。 糖皮质激素:全身应用可短期缓解疼痛,但缺乏长期随访的数据;考虑到激素全身使用带来的副反应,不推荐长期使用[68](2级推荐)。 肌肉松弛剂:可用于急性期和亚急性期腰痛患者的药物治疗[69]。但在治疗坐骨神经痛方面,是否选用肌肉松弛剂缺乏相关研究(2级推荐)。 抗抑郁药:抗抑郁药对慢性腰背痛和坐骨神经痛有一定疗效[70],但目前相关的高证据级别研究较少(2级推荐)。 其他药物:目前尚没有足够的证据支持麻醉镇静药、抗癫痫药等对腰椎间盘突出症患者的疗效[71,72](2级推荐)。 3.运动疗法 运动疗法包括核心肌群肌力训练、方向特异性训练、腰痛学校等。应在康复医学专业人员的指导下进行针对性、个体化的运动治疗[2,73]。运动疗法可在短期内缓解坐骨神经痛,但疼痛减轻幅度较小,长期随访患者在减轻疼痛或残疾方面没有明显获益[74](2级推荐)。 4.硬膜外注射 硬膜外类固醇激素注射(epidural steroid injection,ESI)可用于腰椎间盘突出症的诊断和治疗。对根性症状明显的腰椎间盘突出症患者,ESI短期内可改善症状,但长期作用并不显著[75](2级推荐)。 5.腰椎牵引 腰椎牵引是治疗腰椎间盘突出症的传统手段,但目前牵引治疗对缓解腰背痛和坐骨神经痛的价值缺乏高质量的循证医学证据支持[76]。牵引治疗应在康复科专业医生的指导下进行,避免大重量、长时间牵引(2级推荐)。 6.手法治疗 手法治疗可改善腰背部疼痛和功能状态。对没有手术指征的轻中度腰骶神经痛患者可改善腰椎间盘突出所致的根性症状[77],但应注意手法治疗有加重腰椎间盘突出的风险(2级推荐)。 7.其他 热敷、针灸、按摩、中药等对缓解腰椎间盘突出症的症状均有一定的效果[78],但相关文献随访时间较短,且实验设计有局限(2级推荐)。 七、手术治疗 与非手术治疗相比,手术治疗通常能更快及更大程度地改善症状。手术治疗方式是安全的,并发症的发生率也较低,但手术不能改善患者恢复工作的比例[79,80](1级推荐)。 (一)手术适应证 手术适应证包括:①腰椎间盘突出症病史超过6~12周,经系统保守治疗无效;或保守治疗过程中症状加重或反复发作;②腰椎间盘突出症疼痛剧烈,或患者处于强迫体位,影响工作或生活;③腰椎间盘突出症出现单根神经麻痹或马尾神经麻痹,表现为肌肉瘫痪或出现直肠、膀胱症状[80,81,82](1级推荐)。 (二)手术方式 腰椎间盘突出症的术式可分为四类:开放性手术、微创手术、腰椎融合术、腰椎人工椎间盘置换术。 1.开放性手术 后路腰椎突出椎间盘组织摘除术:后路腰椎突出椎间盘组织摘除术应遵循椎板有限切除的原则,尽量减少对脊柱稳定性的破坏。手术中短期疗效优良率90%左右,长期随访(>10年)的优良率为60%~80%[83,84,85](1级推荐)。 腹膜后入路椎间盘切除术:腹膜后入路椎间盘切除术能够保留脊柱后方结构的完整性,但间接减压的理念使其不利于处理非包容型椎间盘突出[86],同时需联合融合技术。单独针对腹膜后入路处理腰椎间盘突出症的相关研究较少,但对椎间盘突出复发的患者腹膜后入路椎间盘切除术也是一种选择[87](3级推荐)。 2.微创手术 经皮穿刺介入手术:经皮穿刺介入手术主要包括经皮椎间盘切吸术、经皮椎间盘激光消融术、经皮椎间盘臭氧消融术及射频消融髓核成形术等。其工作原理是减少椎间盘内压,间接减轻神经根压迫。对椎间盘内压增高型的椎间盘突出有一定的疗效,不适用于游离或明显移位的椎间盘突出,需严格掌握手术适应证[80,88](2级推荐)。 显微腰椎间盘切除术:相对于开放手术,显微腰椎间盘切除术(包括通道辅助下的显微腰椎间盘切除术)同样安全、有效,可作为腰椎间盘突出症手术治疗的有效方式[89,90](1级推荐)。 显微内窥镜腰椎间盘切除术(micro-endoscopic discectomy,MED):显微内窥镜腰椎间盘切除术是开放手术向微创手术的过渡。尽管其手术操作技术有较陡峭的学习曲线,但安全性和有效性与开放手术相当,在住院天数、出血量、早期恢复工作等方面优于开放手术,可作为开放手术的替代方案[91,92](1级推荐)。 经皮内镜腰椎间盘切除术:经皮内镜腰椎间盘切除术是治疗腰椎间盘突出症的安全、有效的微创术式,与开放手术、显微或显微内窥镜腰椎间盘切除术的效果相同,而经皮内镜腰椎间盘切除术更加微创化,创伤更小、恢复更快[4,93](1级推荐)。 3.腰椎融合术 腰椎融合术不作为腰椎间盘突出症首选的手术方案,但以下情况可选择腰椎融合术[94,95,96]:腰椎间盘突出症伴明显的慢性轴性腰背痛;巨大椎间盘突出、腰椎不稳;复发性腰椎间盘突出,尤其是合并畸形、腰椎不稳或慢性腰背痛的情况(2级推荐)。 4.腰椎人工椎间盘置换术 腰椎人工椎间盘置换术主要用于腰椎椎间盘源性腰痛,包括包容型腰椎间盘突出的患者。是否适用于非包容型椎间盘突出和有严重神经压迫症状的腰椎间盘突出患者仍无定论。大量超过10年的长期随访研究证实该技术具有不低于腰椎融合术的手术有效性和安全性[97]。目前针对腰椎人工椎间盘置换术治疗腰椎间盘突出症的高证据等级研究较少。同时应注意腰椎人工椎间盘置换术技术难度及技术要求较高,具有一定的学习曲线(3级推荐)。 八、手术疗效评估 腰椎间盘突出症手术疗效评估指标分为两类,即较简单的评定标准和量化评定标准。较简单的评定标准包括中华医学会骨科学分会脊柱学组腰背痛手术评定标准[84]、Macnab标准[98]、视觉模拟评分(visual analogue scale,VAS)[99,100]等。量化评定标准多以问卷形式评定,包括日本骨科学会(Japanese Orthopaedic Association,JOA)腰背痛手术评分标准[101,102]、Oswestry功能障碍指数(Oswestry disability index,ODI )[103,104]、健康调查评分表SF-12 (the short form-12 health survey)[105]、健康状况评分表SF-36 (the short form-36 health survey)[106,107]、EuroQol健康指数量表EQ5D[108]、Roland-Morris功能障碍问卷调查[109]等。常用的手术疗效评价指标包括VAS评分、ODI指数及SF-36等[110,111,112](2级推荐)。 九、手术疗效的影响因素 吸烟、高龄、肥胖、糖尿病、抑郁症、术前肌力减退甚至完全性神经功能损伤、术前病程大于3~6个月、合并下肢骨关节病等是腰椎间盘突出症手术预后不良的影响因素[113,114,115,116,117,118,119,120](2级推荐)。

卢占斌

主任医师

唐山市第二医院

1742 人阅读
查看详情

文章 老年性骨质疏松性脊柱骨折

骨质疏松引起的骨折,医生通常称之为骨质疏松性骨折,有些人仅受到轻微外力时即发生骨折,是骨质疏松最严重的并发症,很多人骨折后才知道自己是骨质疏松,所以把骨质疏松称为“无形杀手”。尤其发生在髋部的脆性骨折,致残率高、致死率高!老年人由于跌倒所致的髋部和胸腰段骨折常被称为:人生的最后一次骨折。因此检测骨密度对于提前知道是否患有骨质疏松症是多么的重要!骨质疏松本身不会直接影响人的寿命,但当骨质疏松骨折后,生活不能自理,长期卧床,机体的系统功能加速衰退,易发生全身系统并发症,进而缩短寿命。 骨质疏松性胸腰椎压缩骨折是老年骨科中的常见疾病。传统治疗方法为支具外固定、卧床休息等措施,不仅治疗效果不理想,同时容易增加骨质脱钙疏松,形成恶性循环。 由于老年胸腰段骨折患者多合并基础疾病或身体状况较差,使得椎弓根螺钉复位内固定术容易由于患者身体状况差而受到限制。 近年来新的微创手术经皮椎体成形术(PVP)与经皮椎体后凸成形术(PKP)在老年骨质疏松性骨折中逐渐开展,并取得一定的疗效,但目前关于这两种方法的治疗效果及安全性仍存在一定的争议。 胸腰椎压缩性骨折 定义 椎体纵向高度被“压扁”为主要表现的一种脊柱骨折,也是脊柱骨折中最多见的一种类型,临床多以第11、12 胸椎和第1、2 腰椎最为多见。 治疗方法 保守治疗: 卧床休息3个月,受伤部位用软枕垫高:进一步骨量丢失,长时间卧床可致肺部感染、压疮、下肢深静脉栓塞等一系列并发症。 服用止痛药:产生耐药及药物不良反应。 外支具:妨碍功能锻炼。 传统手术: 椎管减压加钉棒内固定治疗:仅用于骨折引起神经脊髓症状者 ,因骨质疏松而固定效果差。 微创手术: 椎体成形术(PVP)一种新的行之有效的方法。 手术方法 患者取俯卧位,常规消毒铺巾,用1%利多卡因局部麻醉,在C形臂机X线定位下找到伤椎的椎弓根在皮肤上的投影点。再用穿刺针经皮钻入伤椎椎弓根至椎体前中1/3处。 抽出内芯,将聚甲基丙烯酸酯(PMMA)骨水泥调和至糊状,在监视下用推注器从穿刺针缓慢注入椎体内。当骨水泥达到椎体后壁显影时,立即停止注射,骨水泥一般注射4-6 ml。 透视检测骨水泥的填注情况,待其良好完整后拔出穿刺针,敷贴消毒,完成手术,整个手术过程持续约30-40分钟。 适应症 疼痛的骨质疏松性椎体压缩骨折,经药物治疗无效。 疼痛性的椎体骨折或良恶性骨肿瘤(如血管瘤、骨髓瘤和转移瘤)。 不稳定的压缩性骨折。 多发性的骨质疏松性椎体压缩骨折导致后凸畸形并引起肺功能、胃肠道功能的影响和重心改变。 慢性创伤性骨折伴有骨折不愈合或内部囊肿改变。 相对禁忌症 患椎椎体已发生重度压缩性骨折(塌陷超过原椎体高度的75%)。 患椎椎板、椎弓根发生破坏。 骨折线越过椎体后缘或椎体后缘皮质骨已破坏。 严重的心肺功能障碍、凝血功能障碍。 无条件行急症椎管减压手术。 成骨性转移性骨肿瘤。 绝对禁忌症 无症状的椎体稳定性骨折。 其他方法治疗有效者。 靶椎体骨髓炎或硬膜外脓肿。 患有凝血功能障碍性疾病者。 对骨量减少但无急性骨折迹象者预防性应用。 无骨质疏松症的急性创伤性椎体骨折。 对PV器械或PMMA材料过敏者。 经皮椎体后凸成形术(PKP) 此法在椎体成形基础上,先用特制的气囊将压缩椎体复位,然后在低压下注入骨水泥,减少渗漏。 PVP术与PKP术手术时间相当,但 PKP术术中出血量显著少于PVP 术,这可能由于PKP术是经过球囊扩张椎体而非直接与椎体接触,因此可减少手术对椎体周围组织的损伤,减轻患者手术创伤,充分体现了其微创功能。

卢占斌

主任医师

唐山市第二医院

1704 人阅读
查看详情

文章 跟腱炎

跟腱炎一般指跟腱急慢性劳损后形成的无菌性炎症。在运动过程中,小腿腓肠肌和跟腱承受了反复过度牵张力导致的。另外,突然增加锻炼的强度或频率也常会引起跟腱炎。当跟腱在短时间内承受的压力过大时,可能会发生劳损、细微挫伤或撕裂,进而出现无菌性炎症。扁平足人群增加了跟腱炎的风险! 症状:足跟部上方的、内部的疼痛、酸痛、压痛、僵硬,活动后加剧。它可能发生在跟腱的任何一区域,痛感通常会在清晨或者剧烈运动后的休息期间发作。肌腱两段受到挤压时会有强烈疼痛或者压痛。当病变恶化,肌腱会肿大,在病变区域出现结节。 治疗: 1、a.运动前要热身,运动要逐渐停止下来,运动后做适当的放松活动;b.注意休息,避免负重,合理运动;c.运动时穿合适的鞋子,选择适合运动的频率、运动的地面和运动的条件的鞋子;d.经常牵拉和加强小腿肌肉训练,在日常运动中逐渐增加登山、爬楼梯项目。如果需要,可逐渐增加速度和距离。 2、使用支撑垫。支撑垫可以抬高脚踝,以减少对跟腱的拉伸。还可在夜间睡眠时使用夹板,以保持跟腱固定。如果病情严重,建议穿步行靴或使用拐杖,以利跟腱修复。 3、手术治疗。非手术治疗(包括物理治疗)能够使跟腱炎在几周时间内得到痊愈和自我修复。如治疗没有效果,需要做手术来切除跟腱周围的炎症组织。 4、外用药。选用消炎止痛的药物外敷。禁用封闭治疗!

卢占斌

主任医师

唐山市第二医院

1719 人阅读
查看详情

文章 跖筋膜炎

跖筋膜炎 典型的疼痛表现为走路的起始几步疼痛,即晨起或者长时间休息后迈出第一步时疼痛,行走十余步后缓解,但长时间步行或久站则疼痛又加剧,疼痛可向跖筋膜远端放射。具有高弓足、扁平足等畸形的患者容易罹患该病。疼痛表现在跟底及足心,体检可有整个跖筋膜的压痛,以跟骨结节内侧处明显,足趾、踝关节在被动背伸时疼痛和压痛更明显。 病因:现代医学认为,当跖筋膜承受了超过其生理限度的作用力时,这种反复长期的超负荷将诱发炎症,形成退变、纤维化,导致跖筋膜炎。久而久之,跖筋膜挛缩引起跟骨附着处持续性的牵拉损伤,韧带和筋膜的纤维也就不断地被撕裂,人体为加强此处的强度,就引起附着处钙盐沉积和骨化而形成骨刺。 治疗: 1、避免跑步及其它加重疼痛的活动; 2、冰敷:用毛巾包裹冰块敷于足跟和足底,每天4次,1次15-20分钟; 3、药物治疗:口服阿斯匹林或非甾体类消炎止痛药,必要时局部注射类固醇类激素; 4、矫形器具:使用特殊足垫支持足中弓区域; 5、手术,对于保守治疗半年以上无效的患者可考虑手术,以关节镜微创治疗为主。

卢占斌

主任医师

唐山市第二医院

1718 人阅读
查看详情
点击查看更多关于 低钙血症 的内容
×